请选择规格
售后及发货政策:手电产品购买之日起1个月内免费换新、6个月内免费维修,超过6个月有偿维修。每天下午4点前下单,当天发货;超过4点的订单次日下午发出。
服务微信:17756047553
泰坦TK158电棍使用视频:
TK158防身手电参数:
【品牌制造商】靖江泰坦安防器材
【尺寸】全长17*3cm,棍身直径3cm
【颜色】黑
【峰值电压】30万伏
【充电时间】4-6小时
【照明模式】强光 弱光 爆闪 旋转变焦
【材质】航空钛合金
【电池容量】双18650可充电电池,单节电量2000mA
【防水】能适应各种生活防水
【主要用途】安保工作 巡防巡逻 田园守护 防身防暴 狩猎 户外登山 长期开车的司机备用等等
【产品功能】近身电击、防止歹徒接近、爆闪模式可令歹徒眼睛睁不开,迅速逃离危险区域。
【使用限制】 本公司出售的商品仅属于紧急情况下用于防身自卫,在遇到紧急情况的时候为自己争取一定的时间,脱离现场。电棒属于防身器材,不是违法的产品,关键是看你怎么使用,比如菜刀是砍人还是切菜,结果很明确。郑重声明:出售所有商品严禁用于非法活动,否则一切后果由购买者自负!
【注意事项】
1、电击产品是瞬间产生超高直流电压,以电击人体四肢为宜,电击时间一般不超过3秒,可瞬间使歹徒丧失防抗能力,不会造成生命危险。(请勿长时间电击人体头部、心脏等重要脏器部位;请勿触有心脏病或装有心脏起勃器者。)
2、请勿放存潮湿处,不要日晒、雨淋,不要存放高低温环境中。
3、用所配专用充电器进行充电,充电电流不能过大;充电器极性不能接反;充电时间(6-8小时)不宜过长,否则将缩短电池寿命。
4、严禁小孩玩耍,严禁使用在非法用途上,造成的后果由客户自行承担,我们不承担任何责任。
【适合人群】 司机、驾驶员、出纳员、出差人员、上夜班者,外出经商者、旅游者、门卫、联防队员、巡逻人员、护村队及金融系统配备使用,老板、厂长、经理不可少,尤为现代女性首选防身自卫用品!碰到不良司机及抢匪,遭遇状况时,避免抢夺、强暴,顺利脱身。
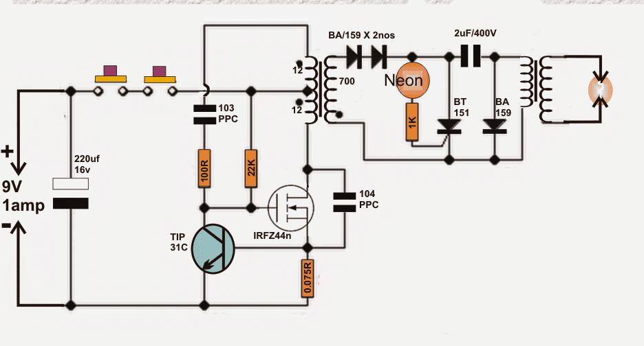
TK158电棍内部结构:
泰坦 TK158 内部围绕核心功能设计:外壳为航空级铝合金,内装两节 18650 锂电池;灯头含 LED 灯珠与散热鳍片,灯头外圈是放电电极;内置高压发生器(30 万伏)与 MCU 芯片,可切换照明模式、触发电击,还设有过压欠压保护,整体模块化布局,便于维护。电路图如下:

TK158高压电棒威力有多大?能电晕吗?
TK158作为合法防身工具,通过高压低流技术设计,在国内规定的 5 万 - 30 万伏安全电压范围内可瞬间产生强烈电击,导致肌肉痉挛并暂时丧失行动能力,持续电击有可能导致晕厥。同时避免致命风险,适合紧急情况下的自卫防御。
TK158和K99哪个好?
TK158和K99同属高端电棍,在照明亮度和功能设计上K99要优于TK158,K99拥有1000流明亮度和电量显示;在威力上来说,TK158的30万伏高压要优于K99的2万伏。




